一、居民集中征缴期
居民集中征缴期从2025年10月17日至2026年2月25日。
2026年1月1日—2月底参保缴费的,从缴费之日起享受相关待遇。
二、城乡居民参保登记渠道
1.线下渠道:参保人根据参保登记的医保区划,前往户籍地或常住地的社区/医保经办机构携带本人相关证件办理参保登记业务。
2.线上渠道:
(1)微信搜索“山西医保”微信公众号,关注后依次点击【服务大厅→我的医保→我要办/查看更多→城乡居民医保参保登记】,该功能可为本人或亲属办理,完善信息并上传附件后提交。
查询参保信息:依次点击【服务大厅→我的医保→我要查/查看更多→参保信息查询】。
查询审核进度:依次点击【服务大厅→我的医保→我要查/查看更多→申报事项查询→城乡居民参保登记/城乡居民参保登记代办】。
(2)支付宝搜索“山西医保”支付宝小程序,进入后授权登录依次点击【我要办/查看更多→城乡居民医保参保登记】,该功能可为本人或亲属办理,完善信息并上传附件后提交。
查询参保信息:依次点击【服务大厅→我要查/查看更多→参保信息查询】。
查询审核进度:依次点击【服务大厅→我要查/查看更多→申报事项查询→城乡居民参保登记/城乡居民参保登记代办】。
(3)山西医保公共服务网上办事大厅(个人网厅),进入个人网厅后,依次点击【我要办→城乡居民参保登记】,完善信息并上传附件后提交。
查询审核进度:依次点击【我要查→网上申报事项查询】。
(4)“国家医保服务平台”APP(地方专区),登录后依次点击【地方专区(山西省)→城乡居民新参保登记】,完善信息并上传附件后提交。
三、城乡居民参保缴费渠道
1.微信搜索“山西医保”微信公众号,关注后依次点击【服务大厅→医保缴费→缴费服务(城乡居民)→山西省城乡居民医保】,填写需要缴费的人员信息后办理缴费业务。
2.微信→我→服务→城市服务→搜索“城乡居民医疗保险”,填写需要缴费的人员信息后办理缴费业务。
3.支付宝→更多→市民中心→社保→社保缴费(城乡居民医疗保险),填写需要缴费的人员信息后办理缴费业务。
4.云闪付→社保缴费→城乡居民医疗保险费→办理缴费业务。
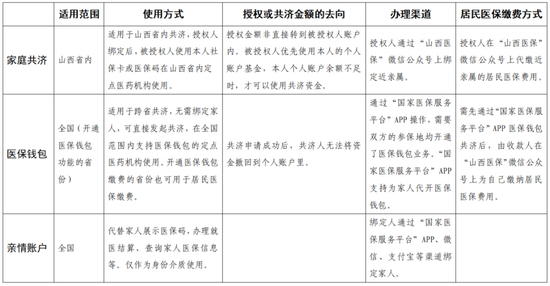
5.职工医保个人账户家庭共济
办理职工医保个人账户家庭共济(省内):
①微信搜索“山西医保”微信公众号,关注后依次点击【服务大厅→我的医保→我要办/查看更多→家庭账户共济→添加家人】,完善人员信息后提交。
②“国家医保服务平台”APP(地方专区),登录后依次点击【地方专区(山西省)→家庭共济授权登记】,完善人员信息后提交。
职工医保个人账户家庭共济代缴城乡居民医保费用(省内):
微信搜索“山西医保”微信公众号,关注后依次点击【服务大厅→我的医保→我要办/查看更多→家庭账户共济→代缴居民医保】。
查询代缴居民医保记录:依次点击【共济服务→代缴居民医保记录查询】。
6.医保钱包缴费
医保钱包共济(跨省):
登录“国家医保服务平台”APP后,首页医保钱包→点击【确认使用钱包】→核对钱包使用地并输入手机号,点击【立即确认使用】,页面显示“医保钱包确认使用成功”,即医保钱包开通成功。
开通后点击【医保钱包共济申请】→填写收款人信息和共济金额阅读并抄录声明后,点击【提交】→选择“人脸验证”或“医保码密码验证”,验证成功后,页面跳转至“医保钱包共济成功”界面。点击【共济记录】,可查看医保钱包转出和转入记录。
(注意:使用医保钱包共济时,需要共济人和收款人的地区均开通了医保钱包功能,才能办理共济。“国家医保服务平台”APP支持家属代开功能。)
医保钱包缴费(跨省):
医保钱包共济成功后,在“山西医保”微信公众号依次点击【服务大厅→我的医保→我要办→医保钱包缴费→医保钱包服务→居民医保缴费】,查看医保钱包余额,确认缴费信息后点击【提交】。
查询医保钱包缴费记录:依次点击【医保钱包服务→医保钱包缴费记录查询】。
家庭共济、医保钱包和亲情账户的区别

(点击图片查看大图)
识别下方二维码
即可进行缴费

